Instance Verification Kit (IVK)

spin lock @ [9701+25+/linux-3.19-rc1/include/linux/seqlock.h]
Instance Signature: lock

The Matching Pair Graph:


Function Name
Control Flow Graph (CFG)
Events Flow Graph (EFG)
Source Correspondence
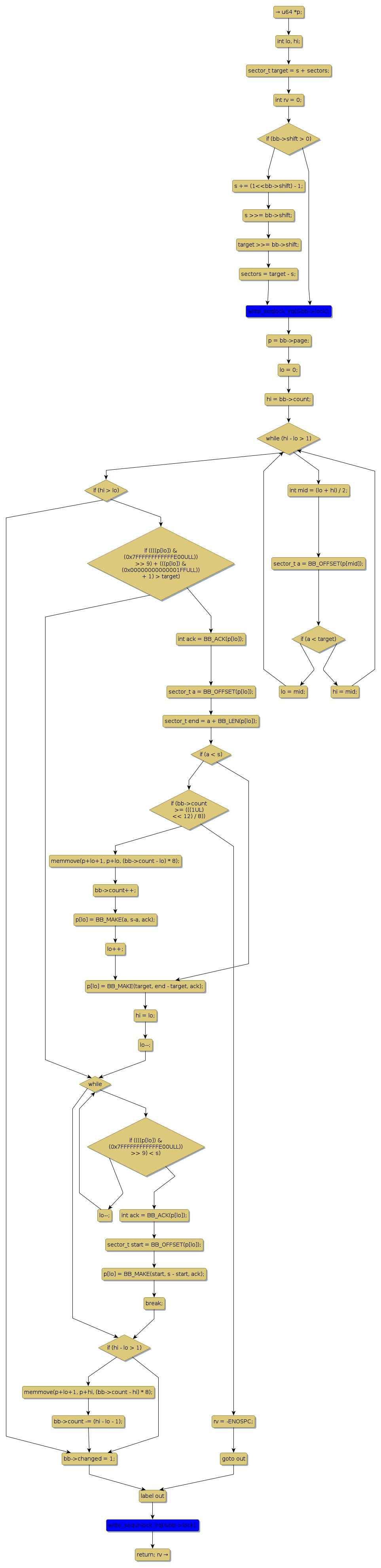
md_ack_all_badblocks [220379+20+/linux-3.19-rc1/drivers/md/md.c]
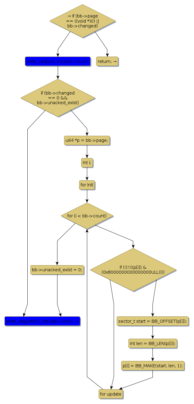
md_clear_badblocks [217746+18+/linux-3.19-rc1/drivers/md/md.c]
write_seqlock_irq [9665+17+/linux-3.19-rc1/include/linux/seqlock.h]
write_sequnlock_irq [9787+19+/linux-3.19-rc1/include/linux/seqlock.h]